Using machine learning, Harvard researchers create a web-based tool to diagnose autism in minutes
Original full text of the study available from Translational Psychiatry here.
Conventionally, children are diagnosed using Autism Diagnostic Interview, Revised (ADI-R) a 93-question survey, and/or the Autism Diagnostic Observation Schedule (ADOS) which measures behavior. The two test can take up to 2.5 hours and must be administered by clinical professionals. Dennis Wall–the lead author of the paper and director of the computational biology initiative at Harvard Medical School–says that “with the rising incidence of Autism parents often have to wait more than a year after initial warning signs and an appointment with a professional for official diagnoses,” and the earlier behavioral interventions start, the better.
Wall and colleagues set out to speed up diagnoses. Using machine learning analysis of ADI-R they found that only 7/93 questions were needed for near accuracy. Applying the same techniques to ADOS, they used an ADTree machine learning algorithm to shorten the test from 29 to 8 steps.

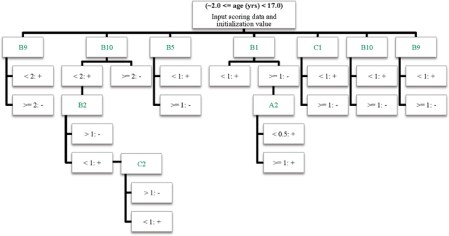
Schematic of the refined ADOS diagnostic classifier generated using ADTree machine learning algorithm. One follows each path originating from the top node and increments or decrements a prediction variable. At the end, if the variable is negative it indicates autism, with the magnitude corresponding to the confidence. Eight items were found to be significant:A2-Frequency of Vocalization Directed to Others, B1-Unusual Eye Contact, B2-Responsive Social Smile, B5-Shared Enjoyment in Interaction, B9-Showing, and B10-Spontaneous Initiation of Joint Attention, C1-Functional Play with Objects, and C2-Imagination / Creativity. Two items appeared more than once in the tree (B9 and B10) indicating they may be especially important for screening. Wall (2010) Translational Psychiatry
With the refined ADOS after training on one set of data, it classified two other sets of data, correctly diagnosing 334/336 individuals with autism, and with 94% specificity on a collection of observed and simulated non-spectrum controls.
Combined, the changes shorten the tests by nearly 95 percent–from around 2.5 hours to around 8 minutes. What’s more, Wall wants to put these tests online,so that the “caregiver will be able to take the crucial first steps to diagnosis and treatment from the comfort of their own home, and in just a few minutes.” Wall also asks the Autism community to help with the effort, by having the family member of someone clinically diagnosed with autism take an online survey or submit a short video to help verify and improve their tests.
Of course, autism diagnoses like most current psychiatric disorder diagnoses, are somewhat arbitrary in where they draw the line between Autism and Autism-like traits in neurotypical people. The algorithms may have to be adjusted next year with the release of the new psychiatric diagnostic manual, DSM 5.
Hopefully, these new tests will catch on within the psychiatric community increasing access to early diagnoses and early therapy when children’s brains are most plastic. Unfortunately the test only works for children two or older, but in the future functional imaging tests, eye-tracking, or genetic tests may allow earlier diagnoses.
———-
You may also be interested in my post: New sequencing study links autism to FMRP, the gene disrupted in fragile X syndrome and a regulator of synaptic plasticity
Filed under: Autism, Behavior, Disease, Human, Psychiatric, Uncategorized | 1 Comment


As someone with Asperger’s, I’d like to mention that “the Autism community” also needs to include people who live with autism 24/7, not just family members and professionals. Autistic adults do exist, and we need to be included in conversations that talk about our condition. There’s a growing autistic self-advocate community out there, including those with more severe or “lower functioning” autism.
LikeLike